根据公司事业发展需要,依据《北京市事业单位公开招聘工作人员实施办法》(京人社专技发〔2010〕102号)文件精神和要求,北京农公司面向社会公开招聘编制内工作人员。
1、招聘基本条件
(一)遵守宪法和法律;
(二)热爱教育事业,具有良好的道德品行;
(三)身心健康,具有适应岗位要求的身体条件;
(四)具有招聘岗位所需要的专业知识和技能;
(五)具有招聘岗位所规定的相应任职资格和条件;
(六)符合事业单位公开招聘工作人员回避制度要求;
(七)其他要求
1.应届毕业生须为列入国家统一招生计划,具有2022年就业派遣资格,在校期间学习成绩优良,无补考及其他不良记录,能于2022年内取得相应的学历学位证书并按时报到入职。毕业两年内离校未就业(未缴纳职工社会保险)且符合北京市进京条件的毕业生,参照应届毕业生执行。
2.博士后出站人员应达到出站要求,取得博士后证书。非北京户籍博士后出站人员应符合全国博士后管委会关于进京落户的条件且与其他单位无人事关系。
3.非北京户籍留学回国人员须符合教育部留学服务中心规定的在京就业落户条件。
4.社会在职人员应具有北京市常住户口且人事档案在京。
5.年龄要求:除特别要求外,应届硕士毕业生不超过30周岁(1992年1月1日以后出生),应届博士毕业生不超过35周岁(1987年1月1日以后出生),其他人员原则上不超过35周岁(1987年1月1日以后出生),条件优秀者年龄可适当放宽。

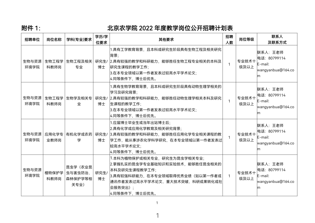
2、招聘岗位及要求








3、招聘程序和办法
(一)应聘报名
1.应聘者访问北京农公司网上招聘系统(http://hr.bua.edu.cn),在线注册并按要求填写简历信息,申报岗位(每人限报1个岗位,不可兼报)。所填信息要求真实、完整、准确。
2.应聘报名截止日期为2022年3月31日。
(二)应聘资格审核与考试
1.教师岗位
教师岗位由招聘单位进行网上简历筛选,并负责组织初选合格人员进行面试、教学能力测试、学术能力考察等,根据综合排名,按1:2的比例向公司提出推荐人选。
2.其他岗位
其他岗位由招聘单位进行网上初选,初选合格由公司统一组织笔试,根据笔试成绩排名,按照1:5的比例(不足1:5以实际人数为准)确定人选进行面试,根据综合排名,按1:2的比例向公司提出推荐人选。
考试的时间、地点和具体要求由考试组织单位以电话、短信或邮件的形式通知,公司不再另行发布公告,对于各环节未通过者不再另行通知。考试过程中,公司纪检、人事等相关职能部门全程参与。
(三)拟聘人员确定
人事处对招聘单位提出的推荐人选进行复核,复核通过后报公司进人工作领导小组会议进行综合评议,投票确定拟聘人员。
(四)公示、体检
在公司官网对拟聘人员进行公示,公示时间为7个工作日;安排拟聘人员体检,体检标准参照《公务员录用体检通用标准(试行)》(人社部发[2016]140号文件)执行。
(五)审批与聘用
拟聘人员体检合格,公示无异议,报董事长办公会议审批,按规定程序办理聘用手续,签订聘用合同,报上级主管部门备案。
4、聘用待遇
聘用后与公司签订《北京市事业单位聘用合同》,按照国家、北京市和公司的有关规定落实相应待遇。
5、相关情况说明
(一)根据《北京市事业单位公开招聘工作人员实施办法》和《事业单位公开招聘违纪违规行为处理规定》的相关规定,应聘者应如实填写个人信息。凡在应聘过程中弄虚作假,违反公开招聘纪律,一经发现,取消应聘资格;对已聘用的受聘人员,一经查实,解除聘用合同,予以清退。由此产生的后果,由应聘者本人负责。
(二)应聘人员应按公司规定的时限及要求,配合完成资格审查、体检、聘用意向协议签订及入职报到等工作,因应聘者本人原因,未能按照规定时限和要求完成,影响聘用手续办理的,取消聘用资格。
(三)对因犯罪受过刑事处罚的、参加过非法组织的、正在接受纪律审查的或涉嫌违法犯罪正在接受调查的人员,以及法律规定不得聘为事业单位工作人员的不得报考,对已聘用的受聘人员,一经查实,解除聘用合同,予以清退,由此产生的后果,由应聘者本人负责。
6、联系方式
(一)主管部门:北京农公司人事处
(二)通信地址:北京市昌平区回龙观镇北农路7号
邮政编码:102206
(三)联系人:周老师
电话:010-80799383 邮箱:rsc@bua.edu.cn




