近日,bv伟德国际1946伟德bv1946官网、果蔬园艺作物种质创新与利用全国重点实验室和湖北洪山实验室程运江教授课题组在The Plant Journal发表了题为“Transcription factor CitMYB16 positively regulates cutin and wax biosynthesis in citrus by directly activating CitDCR and CitKCS2”的研究论文。该研究系统解析了CitMYB16在柑橘果实角质层形成中的关键作用,揭示其通过激活CitDCR和CitKCS2,调控角质与蜡质合成的分子机制。该研究不仅拓展了果实角质层形成的调控网络,也为提升柑橘果实抗逆性和贮藏保鲜性能提供了理论依据。

角质层是植物抵御外界生物和非生物胁迫的重要屏障,主要由角质和蜡质组成,在降低果实失水、减少果实裂果和抵御病原侵染等方面发挥着至关重要的作用。然而,受限于角质层分离体系的复杂性以及缺乏理想研究材料,柑橘果实角质层的形成机制及其调控网络仍不清晰。
为寻找适合研究柑橘角质层形成的材料,本研究比较了9个柑橘品种果实的角质与蜡质组分,发现枳(Citrus trifoliata, ZK)及其杂交种枳橙和枳柚的角质和蜡质含量均显著高于红橘(Citrus reticulata, HJ)和温州蜜柑(Citrus unshiu Marc; WZMG)等宽皮柑橘类。枳果实的角质和蜡质含量分别是红橘的15.54倍和10.48倍,其中高含量的9/10,16双羟基十六烷酸可能是导致枳角质含量远高于红橘的关键代谢物。

图1 9个柑橘品种的角质层组分分析
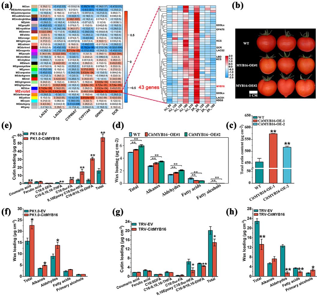
为深入解析角质单体9/10,16双羟基十六烷酸在枳中高度积累的分子机制,我们结合加权基因共表达网络分析(WGCNA)和相关性分析,鉴定出与角质层形成密切相关的关键转录因子CitMYB16,其在枳果实中的表达水平显著高于红橘。通过柑橘果实的瞬时过表达、病毒诱导的基因沉默(VIGS)以及稳定转化番茄,发现CitMYB16不仅促进角质积累,同时也促进蜡质合成,具备双重调控能力(图2)。

图2 角质层关键基因的挖掘与功能验证
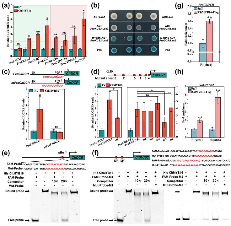
随后,通过双荧光素酶报告实验初步筛选出5个可能受CitMYB16调控的下游靶基因(CitCER1-3、CitCER2、CitKCS2、CitGPAT6和CitDCR);酵母单杂交实验表明,CitMYB16仅与CitDCR和CitKCS2的启动子存在相互作用。对靶基因启动子中预测的MYB结合位点进行定点突变,结合电泳迁移率分析(EMSA)和染色质免疫沉淀(ChIP-qPCR)等实验证实,CitMYB16可直接结合并激活CitDCR和CitKCS2的启动子,从而正向调控其表达(图3)。

图3 CitMYB16直接结合并激活CitDCR和CitKCS2的启动子
进一步通过柑橘果实的瞬时过表达、VIGS以及稳定转化番茄,证实CitDCR参与角质单体9/10,16双羟基十六烷酸的合成,调控角质积累;在拟南芥中异源过表达CitKCS2促进叶片蜡质积累,尤其是烷烃类蜡质含量显著升高(图4)。

图4 下游靶基因CitDCR和CitKCS2的功能验证
综上所述,该研究系统验证了CitMYB16、CitDCR和CitKCS2在柑橘果实角质层形成中的重要功能,揭示了转录因子CitMYB16通过直接激活CitDCR和CitKCS2的表达,协同调控角质与蜡质合成的作用机制。该研究不仅深化了对果实角质层形成及其转录调控网络的理解,也为提升柑橘果实抗逆性与贮藏保鲜性能提供了重要的理论支撑与关键基因资源。

图5 CitMYB16调控柑橘角质和蜡质合成的分子机制
伟德bv1946官网、果蔬园艺作物种质创新与利用全国重点实验室博士后朱智锋为论文第一作者,程运江教授为通讯作者。在读博士生卢丽丽、李瑞雪及已毕业的博士生杨宏宾等共同参与了本项研究。朱峰教授和德国马克斯·普朗克分子植物生理所Alisdair Fernie教授为本研究提供了重要指导。该研究依托bv伟德国际1946果蔬园艺作物种质创新与利用全国重点实验室平台,得到了国家自然科学基金国际(地区)合作与交流项目、国家现代农业柑橘产业技术体系、湖北省重点研发计划以及湖北省洪山实验室基金等项目的资助。
原文链接:https://doi.org/10.1111/tpj.70324
文字:朱智锋
审核:程运江




