近日,《Proceedings of the National Academy of Sciences, PNAS》刊物在线发表了伟德bv1946官网/果蔬园艺作物种质创新与利用全国重点实验室徐娟教授课题组题为“Neofunctionalization of anOMTcluster dominates polymethoxyflavone biosynthesis associated with the domestication of citrus”的研究论文,该研究综合运用正向和反向遗传学、代谢组学、酶动力学分析及生物信息学等技术,揭示了柑橘重要功能性成分聚甲氧基黄酮(Polymethoxyflavones,PMFs)的种质特异积累现象,鉴定了PMFs生物合成的关键串联重复OMT基因簇,同时解析了该OMT簇在柑橘亚科中的起源和演化历程,为柑橘果实功能性品质遗传改良提供了理论依据和重要基因资源。

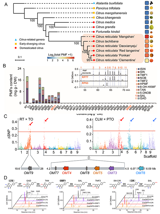
PMFs是一类主要存在于柑橘属植物中的特殊次生代谢物,被誉为“天然抗癌药剂”。该研究团队收集了147份柑橘亚科种质资源并建立柑橘PMFs代谢物数据库,发现PMFs在野生宽皮橘及早期混杂橘中高积累,在现代栽培橘及其相关杂交种中低积累,而在柑橘近缘种、早期分化柑橘等种质中不积累,由此推测PMFs代谢通路最早可能是在野生宽皮橘中出现(图1A)。

图1.CreOMT3、CreOMT4和CreOMT5在PMFs生物合成中发挥关键作用
柑橘PMFs中的多个-OCH3基团来源于一系列O-甲基转移酶(OMTs)的终端修饰,而控制PMFs多位点O-甲基化修饰的OMT基因尚不明晰。得益于柑橘团队10年前建立的两个柑橘杂交群体,该研究通过对两组差异积累PMFs的杂交分离群体进行BSA-seq,并定位到一个重叠候选区间(图1B)。该研究发现候选区间存在OMT3、OMT4、OMT5三个候选OMT基因(图1C),其组成的基因簇与PMFs的生物合成紧密相关。通过生物化学和基因功能分析,鉴定该基因簇编码的3种OMT酶在体外和体内实验中都表现出多位点O-甲基化修饰功能,参与7种柑橘关键PMFs的生物合成(图1D)。

图2. OMT簇的进化与驯化
通过比较基因组学和共线性分析,该团队发现该OMT簇源于OMT6基因的扩张,不同类型柑橘中均存在OMT6基因同源基因,仅橘及其后代甜橙中出现OMT簇且积累PMFs(图2)。相较于柑橘近缘种和早期分化柑橘中的OMT6,宽皮柑橘中CreOMT4和CreOMT5多位点的突变促使其获得C3位的O-甲基化修饰功能,揭示了其新功能化的过程,进而在宽皮橘起源的类群中进化出多功能的OMTs,由此在宽皮橘中进化出PMFs代谢通路。此外,相较于野生橘和早期混杂橘,现代栽培橘中CreOMT4启动子上的一段1041bp的片段缺失已证实是导致PMFs总含量显著降低的直接原因(图3)。基于本研究构建了柑橘类黄酮中PMFs支路的代谢通路骨架(图4),后续的调控研究已成为该团队现阶段正在开展的重点。本研究为PMFs生物合成途径的从头合成提供重要依据,同时为功能型柑橘育种提供理论基础。

图3. 柑橘中OMT簇和OMT6的主导PMFs生物合成通路的演化轨迹模型

图4. 柑橘聚甲氧基黄酮代谢通路骨架
bv伟德国际1946柑橘团队徐娟教授、陈嘉景副教授和徐强教授为论文的通讯作者,徐娟教授课题组已出站博士后彭昭欣博士(现就职于湖北省农业科公司经济作物研究所)为该论文的第一作者,bv伟德国际1946果树学在读博士研究生宋立志为该论文的共同第一作者,bv伟德国际1946邓秀新教授、Robert M. Larkin教授和王霞研究员,河南农业大学青年英才张海朋博士、贵州特色柑橘综合试验站站长李文云副研究员等参与了该项研究工作。该研究得到了国家重点研发计划(柑橘品质形成和保持机理与调控技术,2023YFD2300600)、湖北洪山实验室基金、国家自然科学基金和湖北省自然科学基金重点项目的资助。
原文链接:https://doi.org/10.1073/pnas.2321615121
作者:彭昭欣 陈嘉景
审核:徐 娟




