近日,公司伟德bv1946官网园艺植物生物学教育部重点实验室、国家柑橘保鲜技术研发专业中心、湖北洪山实验室和农业农村部华中都市农业重点实验室张帆教授课题组通过组学和分子生物学实验揭示了转录拮抗调控介导乙烯诱导康乃馨鲜切花采后衰老过程的分子机理,拓展了人们对乙烯调控康乃馨鲜切花采后衰老分子机制的认识,为培育货架期和瓶插期延长的康乃馨新品种奠定了关键的理论基础。该研究以“DcHB30 and DcWRKY75 transcription factors antagonistically regulate ethylene induced petal senescence in carnation (Dianthus caryophyllus L.)”为题发表在国际学术期刊Journal of Experimental Botany上。

花卉是极其重要的园艺作物,在满足人们的精神需求,服务乡村振兴和美丽中国建设中发挥着越来越关键的作用。康乃馨又名香石竹(Dianthus caryophyllus L.),是世界四大鲜切花之一,具有极高的观赏价值和经济价值。康乃馨同时也是一种典型的乙烯敏感性切花,被认为是研究乙烯调控鲜切花采后衰老,特别是花瓣衰老的模式植物。过去几十年的研究明确了乙烯对康乃馨花瓣的衰老具有重要的调控作用,但其具体的分子机制却并不为人所知。张帆教授课题组前期研究解析了乙烯信号通路核心转录因子DcEIL3-1分别通过下游“油门”组分DcWRKY75 (Xu et al. Plant Journal, 2021, 108: 1473-1492)和“刹车”组分DcERF-1 (王妍等, 园艺学报, 2022, 49: 1313-1326) 介导乙烯调控康乃馨花瓣衰老的分子机制,但对转录负调控因子如何调控康乃馨花瓣衰老仍知之甚少。
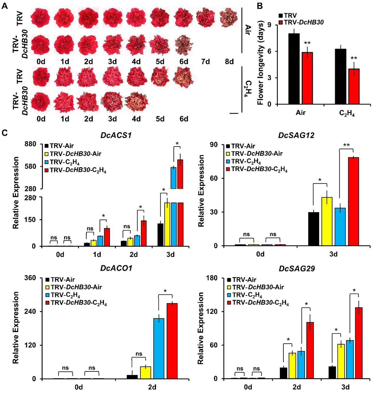
为了详细分析乙烯调控康乃馨鲜切花采后花瓣衰老的转录负调控机制,本研究针对课题组前期构建的乙烯处理不同时间的康乃馨花瓣衰老进程转录组数据进行进一步分析后发现,ZF-HD家族转录因子DcHB30在康乃馨花瓣衰老过程中能够快速响应乙烯并显著下调表达。通过VIGS技术瞬时沉默DcHB30能够明显加速康乃馨花瓣的衰老进程,同时乙烯生物合成关键基因以及衰老相关基因的表达量明显上升(图1)。分子证据表明,DcHB30能够结合到乙烯生物合成关键基因以及衰老相关基因的启动子上并抑制它们的表达。

图1. 沉默DcHB30能够明显加速乙烯诱导的康乃馨花瓣衰老进程
进一步的研究发现,DcHB30 能够与课题组前期报道的DcWRKY75转录因子发生直接的相互作用。瞬时过表达DcHB30能够明显延缓DcWRKY75对康乃馨花瓣衰老的促进作用(图2)。

图2. DcHB30能够与DcWRKY75相互作用并拮抗其促进康乃馨花瓣衰老的功能
进一步的分子实验表明,DcHB30和DcWRKY75可以通过拮抗彼此对下游乙烯生物合成关键基因以及衰老相关基因启动子的结合能力来调节其共同靶基因的表达(图3)。研究同时发现,DcHB30和DcWRKY75转录拮抗调控模块在其它植物中可能也行使着相似的功能。

图3. DcHB30和DcWRKY75拮抗彼此对下游共同靶基因启动子的结合
本研究阐明了DcHB30和DcWRKY75转录因子通过相互拮抗调控乙烯诱导的康乃馨花瓣衰老的分子机制(图4),丰富了人们对乙烯诱导的康乃馨花瓣衰老分子调控网络的认识。这为培育货架期和瓶插期延长的康乃馨新品种奠定了关键的理论基础,同时对其他重要观赏花卉和鲜切花的采后保鲜也具有重要的理论和实践意义。

图4. DcHB30和DcWRKY75相互拮抗调控乙烯诱导的康乃馨花瓣衰老的工作模型
公司伟德bv1946官网园艺植物生物学教育部重点实验室博士研究生王思琪为论文共同第一作者,张帆教授为论文通讯作者,Robert M. Larkin教授对论文修改做出了重要贡献。本研究得到了中央高校基本科研业务费专项基金(2662019PY049)和bv伟德国际1946高层次人才启动经费项目的资助。
英文摘要:
Although numerous transcription factors with antagonistic activities contribute to growth and development, whether and how they regulate senescence in plants is largely unknown. In this study, we investigated the role of antagonistic transcription factors in petal senescence in carnation (Dianthus caryophyllus L.), one of the most common types of ethylene sensitive cut flowers produced worldwide. We identified the DcHB30 gene that encodes a ZF-HD transcription factor that is down-regulated by an ethylene treatment in ethylene treated carnation petal transcriptomes. We found that silencing DcHB30 accelerated ethylene induced petal senescence and that DcHB30 physically interacts with DcWRKY75, a positive regulator of ethylene induced petal senescence. Phenotypic characterization and molecular evidence indicate that DcHB30 and DcWRKY75 competitively regulate the expression of their co-targeted genes (DcACS1, DcACO1, DcSAG12 and DcSAG29) by reciprocally inhibiting the DNA binding activity of each other on the promoters of their co-targeted genes. This transcriptional regulation mechanism demonstrates that these transcription factors serve as positive and negative regulators in ethylene induced petal senescence in carnation and provides insight into how antagonizing transcription factors regulates plant senescence.
论文链接:https://academic.oup.com/jxb/advance-article/doi/10.1093/jxb/erac357/6701627
作者:王思琪
审核人:张帆



