近日,伟德bv1946官网柑橘品质生物学与调控团队在Plant Communications发表了题为“Evolutionary origin of neohesperidoside, a bitter metabolite, and its potential role in biotic defense and citrus dissemination”的研究论文。该研究系统追溯了芸香科柑橘亚科植物中特征风味与生物活性物质类黄酮新橘皮糖苷类物质(Neohesperidoside,Neo)的生物合成通路关键基因分化导致其前苦味表型(区别于柠檬苦素诱发的延迟苦味)起源、形成和演化的历史脉络,发现其在适于药用与食用柑橘的种质中呈现截然不同的驯化模式。同时,研究还揭示了Neo在柑橘亚科植物抵御生物胁迫及地理分布扩张中的重要作用。

研究背景
在长期演化过程中,芸香科柑橘亚科植物逐步分化形成了由柑橘近缘种、早期分化的原始柑橘及现代栽培柑橘为主的三大类群。在自然选择及人工驯化的驱动下,柑橘中的次生代谢成分发生了持续的的变异和重塑,并对树体生态适应性及果实品质改良产生了深远的影响,成为近年来的研究热点。
其中,类黄酮Neo在枳、宜昌橙等早期分化柑橘中开始特异性积累,该类物质不仅赋予了果实独特的苦味特征,也是其“药食同源”特质形成的关键生物活性成分。然而,Neo演化起源的分子基础尚不清楚,限制了我们对柑橘前苦味表型形成与演化机制等生物学问题的深入理解。
研究内容
基于广泛靶向代谢组学分析发现,类黄酮新橘皮糖苷(Neohesperidoside,Neo)在柑橘近缘属中尚未出现,而是从枳、宜昌橙等早期分化柑橘种中开始特异性积累。结合系统发育分析与规模化酶功能验证,研究锁定了两对与Neo生物合成相关的关键基因。进一步通过比较基因组学分析揭示了该性状的分子起源机制:在早期分化柑橘(枳)中,二葡萄糖苷转移酶的两个祖先基因dGlcT-1和UGT79B203分别发生散在复制(dispersed)与串联复制(tandem),并伴随新功能化(糖供体特异性由葡萄糖转变为鼠李糖),各自演化出催化Neo合成的关键基因Cm1,2RhaT和UGT79B202,从而赋予柑橘属物种合成前苦味决定物质Neo的能力。

图1 柑橘前苦味物质类黄酮新橘皮糖苷的代谢分布特征与演化起源解析
为解析Cm1,2RhaT糖供体从葡萄糖特异性转换成鼠李糖的分子机制,研究利用高氨基酸序列相似度(85.84%)的Cm1,2RhaT和CmdGlcT-1构建了一系列嵌合蛋白,发现区段Ⅱc的替换导致了糖供体特异性的转换,并进一步确定Phe195是该区段的关键残基。同源建模结合分子动力学模拟分析表明,Phe195通过重塑底物结合口袋构象改变Cm1,2RhaT的功能。有趣的是,UGT79B203中对应位点的突变导致其出现Neo合成功能,证实了该位点在Neo演化起源中的关键作用(图2)。

图2 决定Cm1,2RhaT糖供体特异性的关键氨基酸位点鉴定
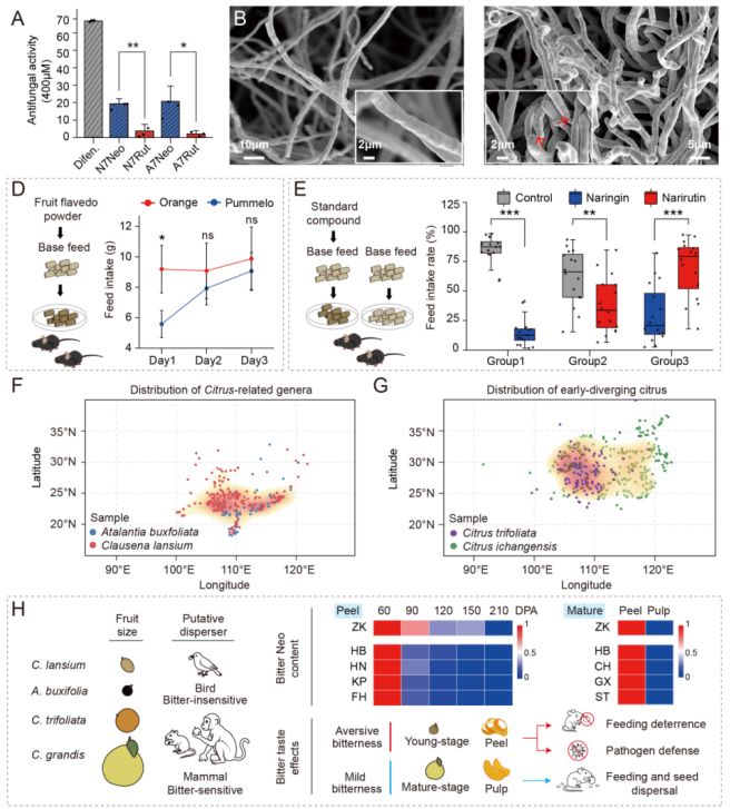
作为柑橘及其近缘属中含量最为丰富的两类类黄酮,芸香糖苷(Rut)广泛存在于近缘属中,而Neo则是早期分化柑橘特异性演化的产物。生物活性分析表明,相较于Rut,Neo表现出更强的抗真菌与抗哺乳动物取食活性。生物地理学分析发现,特异性积累Neo的早期分化柑橘(如枳、宜昌橙)相比不积累的近缘属(如黄皮、酒饼簕)拥有更广泛的地理分布,预示Neo在抵御生物胁迫与地理扩张中的潜在作用。同时,Neo在幼果和果皮中高积累、在成熟期果肉中大幅下降的时空分布模式,进一步印证了该类物质在“防御保护”与“种子传播”之间的动态平衡(图3)。

图3 新橘皮糖苷的生物学功能及其在生物防御和地理扩张的潜在作用
综上,本研究揭示了柑橘前苦味物质Neo的演化起源,鉴定了影响糖供体特异性演化的关键氨基酸位点并解析其作用机制;明确了苦味Neo相较于非苦味的Rut具有更强的抗真菌与抗取食活性,增强了对生物胁迫的防御能力从而可能促进柑橘亚科植物的地理扩张。本研究为柑橘类黄酮类次生代谢物的进化轨迹提供了深入见解,也为柑橘风味品质改良、生物活性成分的深度开发及数智化育种应用提供了重要的基因资源与理论依据。
伟德bv1946官网陈嘉景副教授和徐娟教授为该论文的通讯作者,已毕业博士李古为论文的第一作者;新西兰生物经济科学研究院Jia-Long Yao(senior scientist)为文章写作提供了指导;伟德bv1946官网温欢、刘园和袁子彧三位博士后为本研究提供实验细节技术指导。本研究获得了国家重点研发计划(2023YFD2300600)、国家自然科学基金(32402481、32272685)资助。
文字:李古
审核:陈嘉景、徐娟



